我打算使用plantuml把以前用powerdesigner的图重新画出来
时序图
题目: 在某在线订房系统中,顾客输入房间套数、房间类型、入住时间、入住天数等信息,系统显示符合要求的房间号;顾客确定预订的房间,系统显示预付订金信息;顾客输入信用卡账号和密码,系统请求银行信用卡系统提供支付服务;银行信用卡系统验证用户信息并返回验证通过和支付成功消息;顾客请求系统打印预订单和收据,系统打印相关资料;预订结束。 注意:代码中的:一定要用英文的,要不然很多bug。 代码:
Title: 标题:顺序图
顾客 -> 订房系统:输入预定信息
订房系统 --> 顾客:显示符合要求的房间号
loop 房间套数>0
顾客 -> 订房系统:确定预定的房间
订房系统 --> 顾客:显示预付订金信息
end
loop 密码错误
顾客 -> 订房系统:输入信用卡账号和密码
订房系统 -> 信用卡系统:提交信用卡账号和密码
信用卡系统 -> 信用卡系统:验证用户信息
信用卡系统 --> 订房系统: 返回验证通过和支付成功消息
订房系统 --> 顾客:显示验证通过和支付成功消息
end
顾客 -> 订房系统:提交打印预订单和收据要求的
订房系统 -> 订房系统:打印预订单和收据
订房系统 -> 顾客:显示预定结束
示例图:

流程图
题目: 数据库调度流程图 代码:
@startuml
(*) --> 管理系统的调用
--> 权限验证
if 是否有权限 then
->[true] 更新数据库
else
->[false] 拒绝调用
endif
拒绝调用-->(*)
更新数据库-->(*)
@enduml
示例图:

用例图
题目: 某企业为了方便员工用餐,为企业餐厅开发了一个订餐系统(COS:Cafeteria Ordering System),企业员工可通过企业内联网使用该系统。该系统功能描述如下: (1) 企业的任何员工都可以查看菜单和今日特价; (2) 系统的顾客是注册到系统的员工,可以在线订餐(以下操作均需先登录)、注册工资支付、修改订餐信息和删除订餐信息,在注册工资支付时需要通过工资系统进行身份验证; (3) 餐厅员工是特殊的顾客,可以进行备餐(系统记录备餐信息)、生成付费请求和请求送餐,其中对于注册使用工资支付的顾客生成付费请求并发送给工资系统; (4) 菜单管理员是餐厅员工的一种,可以管理菜单; (5) 送餐员也是餐厅员工的一种,可以打印送餐说明、记录送餐信息(如送餐时间)以及记录收费(对于没有注册工资支付的顾客,由送餐员收取现金后记录)。 代码:
@startuml
left to right direction
skinparam packageStyle rectangle
skinparam usecase{
BackgroundColor<<Main>> gold
BorderColor<<Main>> YellowGreen
ArrowColor blue
}
actor 送餐员
actor 菜单管理员
actor 餐厅员工
actor 顾客
actor 员工
actor 工资系统
:餐厅员工:<|-up-送餐员
:餐厅员工:<|-up-菜单管理员
:顾客:<|-up-餐厅员工
:员工:<|-up-顾客
rectangle COS{
usecase 查看菜单 <<Main>>
usecase 查看今日特价 <<Main>>
usecase 注册 <<Main>>
usecase 登录 <<Main>>
usecase 在线订餐 <<Main>>
usecase 注册工资支付 <<Main>>
usecase 修改订餐信息 <<Main>>
usecase 删除订餐信息 <<Main>>
usecase 备餐 <<Main>>
usecase 生成付费请求 <<Main>>
usecase 请求送餐 <<Main>>
usecase 管理菜单 <<Main>>
usecase 打印送餐说明 <<Main>>
usecase 记录送餐信息 <<Main>>
usecase 记录收费 <<Main>>
usecase 注册工资支付 <<Main>>
usecase 生成付费请求 <<Main>>
}
:员工:-right->(查看菜单)
:员工:-right->(查看今日特价)
:员工:-right--->(注册)
:顾客:-right->(在线订餐)
:顾客:-right->(注册工资支付)
:顾客:-right->(修改订餐信息)
:顾客:-right->(删除订餐信息)
:餐厅员工:-right->(备餐)
:餐厅员工:-right->(生成付费请求)
:餐厅员工:-right->(请求送餐)
:菜单管理员:-right->(管理菜单)
:送餐员:-right->(打印送餐说明)
:送餐员:-right->(记录送餐信息)
:送餐员:-right->(记录收费)
:工资系统:-left->(注册工资支付)
:工资系统:-left->(生成付费请求)
(注册).>(登录) : extend
(在线订餐).> (登录) : include
(注册工资支付).> (登录) : include
(修改订餐信息).> (登录) : include
(删除订餐信息).> (登录) : include
(备餐).> (登录) : include
(生成付费请求).> (登录) : include
(请求送餐).> (登录) : include
(管理菜单).> (登录) : include
(打印送餐说明).> (登录) : include
(记录送餐信息).> (登录) : include
(记录收费).> (登录) : include
@enduml
示例图:

状态图
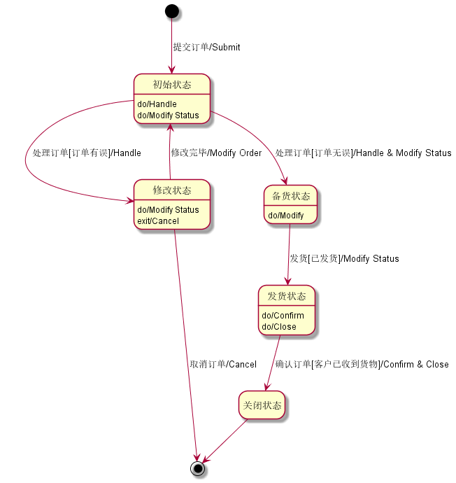
题目: 某销售信息管理系统中销售部员工可以提交订单,刚提交的订单为“初始”状态;系统管理员可以处理订单,如果订单无误,则 修改订单为“备货”状态,否则将订单退还给提交订单的销售部员工修改,员工此时可以取消订单;仓库管理员备货完毕后可将订单状态改为“发货”状态;销售部员工在确认客户已经收到货物后,可将订单改为“关闭”状态。 代码:
@startuml
hide empty description
[*] --> 初始状态:提交订单/Submit
state 初始状态: do/Handle
state 初始状态: do/Modify Status
state 修改状态: do/Modify Status
state 修改状态: exit/Cancel
state 备货状态: do/Modify
state 发货状态: do/Confirm
state 发货状态: do/Close
state 关闭状态
初始状态 --> 修改状态: 处理订单[订单有误]/Handle
初始状态 --> 备货状态: 处理订单[订单无误]/Handle & Modify Status
备货状态 --> 发货状态: 发货[已发货]/Modify Status
发货状态 --> 关闭状态: 确认订单[客户已收到货物]/Confirm & Close
修改状态 --> 初始状态: 修改完毕/Modify Order
修改状态 --> [*]:取消订单/Cancel
关闭状态 --> [*]
@enduml
示例图:

组件图
题目: Help.h是一个头文件,被Calculate.cpp和Filter.cpp引用,而Calculate.cpp又引用了Filter.cpp。此外,Filter.cpp还引用了头文件FileReader.h,Display.cpp又依赖于Calculate.cpp的运算结果 代码:
@startuml
component Display.cpp
component Calculate.cpp
component Help.h
component Filter.cpp
component FileReader.h
() interface_1
Display.cpp -- interface_1
interface_1 -- Calculate.cpp
Calculate.cpp ..> Help.h
Calculate.cpp ..> Filter.cpp
Filter.cpp ..> Help.h
Filter.cpp ..> FileReader.h
@enduml
示例图:

类图
题目: 集合类的关系。 代码:
@startuml
interface Iterable{
Iterator() : Iterator<T>
forEach(Consumer<? super T> action) : void
spliterator() : Spliterator<T>
}
interface Collection{
add(Object o) : boolean
addAll(Collection c): boolean
clear() : void
remove(Object o):boolean
removeAll(Collection c):boolean
contains(Object o): boolean
contains(Collection c): boolean
isEmpty() : boolean
size() : int
retainAll(Collection c):boolean
toArray(): Object[]
}
interface List{
get(int index): E
set(int index,E element):E
indexOf(Object o):int
lastIndexOf(Object o):int
sort(Comparator<? super E> c):void
subList(int fromIndex,int toIndex):List<E>
}
interface Queue{
offer(E e): boolean
poll(): E
element(): E
peek(): E
}
interface Set
interface Deque{
offerLast(E e):boolean
offerFirst(E e):boolean
addLast(E e):void
addFirst(E e):void
removeFirst():E
removeLast():E
pollFirst():E
pollLast():E
getFirst():E
getLast():E
peekFirst():E
peekLast():E
pop():E
push(E e):void
}
interface SortedSet{
comparator():Comparator<? super E>
subSet(E fromElement,E toElement):SorteddSet<E>
headSet(E toElement):SortedSet<E>
tailSet(E fromElement):SortedSet<E>
first():E
last():E
}
class ArrayList
class LinkedList
class Vector
class Stack
class ArrayDeque
class PriorityQueue
class HashSet
class LinkedHashSet
class TreeSet
Iterable <|-- Collection
Collection <|-- List
Collection <|-- Queue
Collection <|-- Set
List <|.. ArrayList
List <|.. LinkedList
List <|.. Vector
Vector <|-- Stack
Queue <|-- Deque
Deque <|.. LinkedList
Deque <|.. ArrayDeque
Queue <|.. PriorityQueue
Set <|-- SortedSet
SortedSet <|.. TreeSet
Set <|.. HashSet
Set <|.. LinkedHashSet
@enduml
示例图:

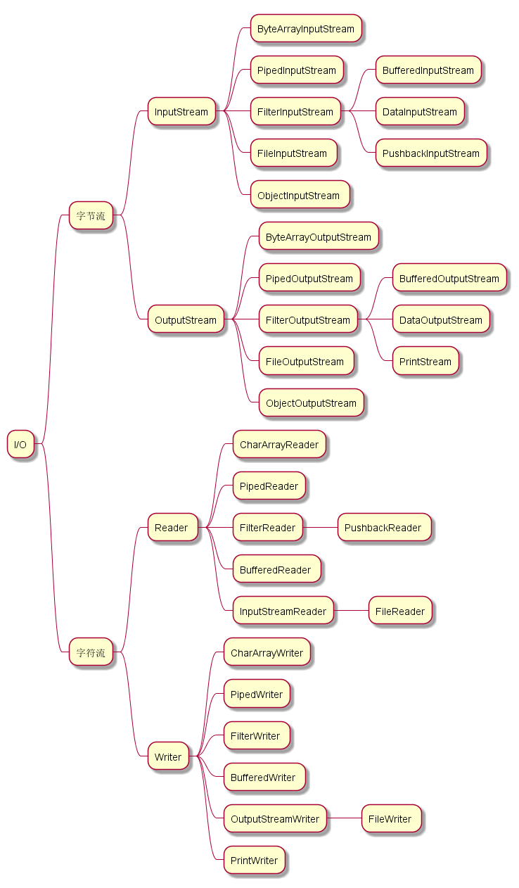
思维导图
题目: io流思维导图 代码:
@startmindmap
* I/O
** 字节流
*** InputStream
**** ByteArrayInputStream
**** PipedInputStream
**** FilterInputStream
***** BufferedInputStream
***** DataInputStream
***** PushbackInputStream
**** FileInputStream
**** ObjectInputStream
*** OutputStream
**** ByteArrayOutputStream
**** PipedOutputStream
**** FilterOutputStream
***** BufferedOutputStream
***** DataOutputStream
***** PrintStream
**** FileOutputStream
**** ObjectOutputStream
** 字符流
*** Reader
**** CharArrayReader
**** PipedReader
**** FilterReader
***** PushbackReader
**** BufferedReader
**** InputStreamReader
***** FileReader
*** Writer
**** CharArrayWriter
**** PipedWriter
**** FilterWriter
**** BufferedWriter
**** OutputStreamWriter
***** FileWriter
**** PrintWriter
@endmindmap
示例图:
